2024-03-20 22:34:35 来源:beat365正版唯一官网 浏览数:0
近日,beat365正版唯一官网张玉刚教授团队在中科院一区Top期刊Horticulture Research发表题为Hypermethylation in the promoter regions of flavonoid pathway genes is associated with skin color fading during ‘Daihong’ apple fruit development的研究论文。该研究以beat365正版唯一官网苹果育种团队选育的R1R6型红肉苹果品种‘黛红’为试材,结合遗传背景分析、代谢物分析、转录组、甲基化组及分子生物学手段解析了DNA甲基化参与苹果果皮褪色的机理。

苹果 (Malus domestica Borkh.) 是世界上温带地区最重要的落叶果树之一,我国苹果的栽培面积和产量均居世界第一。同时,苹果色泽丰富,营养价值高,富含矿物质和维生素,耐贮藏,能够实现周年供应,是老百姓喜闻乐见的水果。果皮色泽是影响果实外在品质的重要因素,直接影响其商品价值。着色好的苹果更受消费者欢迎,果皮的鲜艳程度主要由花青苷的含量决定。在苹果中DNA甲基化参与成熟期果实色泽的形成机制已研究清晰,然而果实发育过程中果皮褪色机理及是否有DNA甲基化的参与还不清晰。
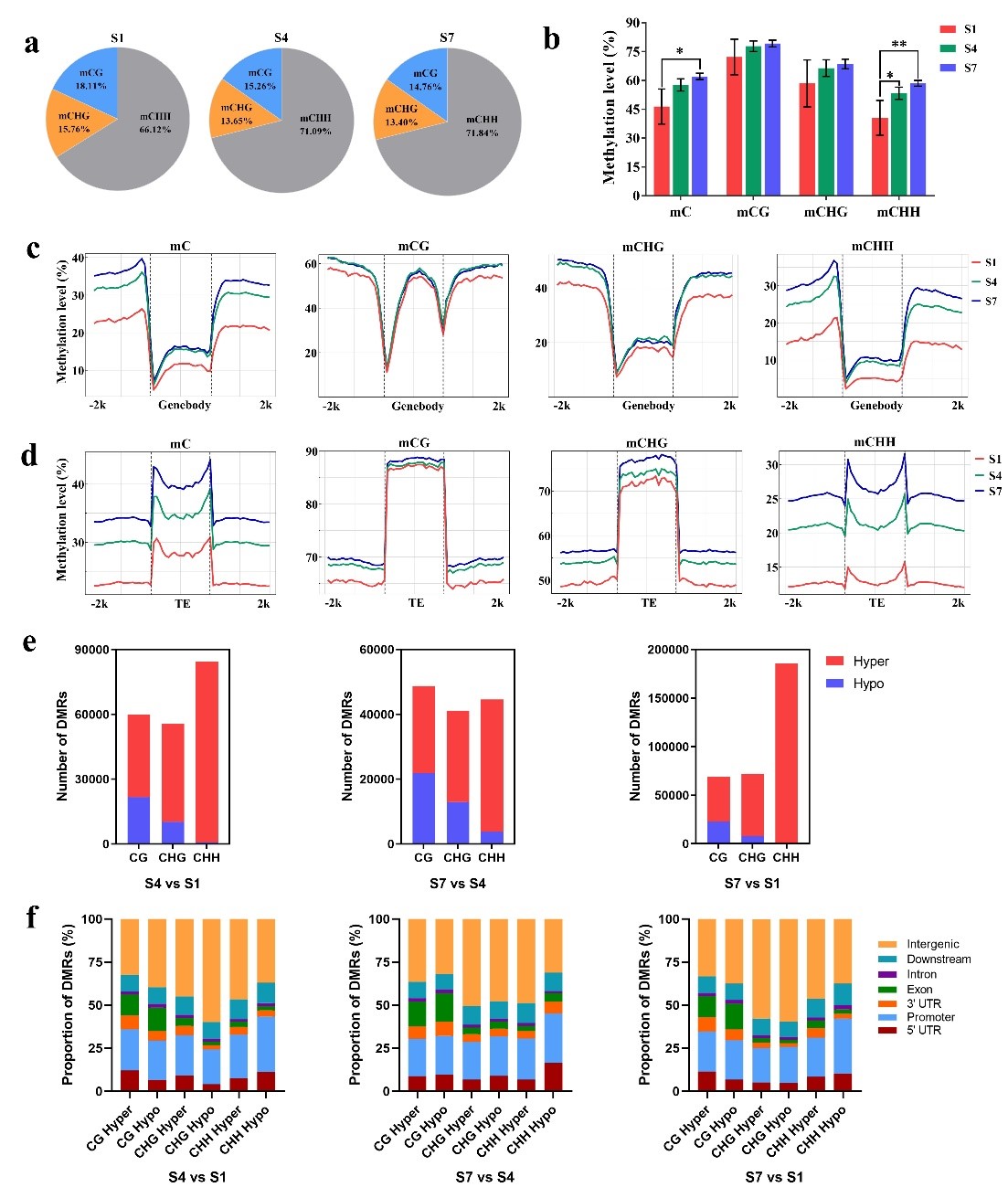
‘黛红’以‘贵妃’(R1R6)ב王林’(R1R1)选育的鲜食加工兼用型品种,其幼果期果皮色泽为深红色,花青苷含量丰富,但是随着果实发育果皮色泽变浅,成熟期的‘黛红’苹果果皮以绿色为主。因此,‘黛红’果实发育过程中果皮色泽的差异,使其成为果皮花青苷积累及调控相关研究的良好试材。本研究通过对不同发育期的‘黛红’果皮进行转录组分析发现类黄酮合成通路中重要结构基因表达量降低,这与相应的代谢物含量的下降相一致,进一步研究发现全基因组范围内甲基化水平及类黄酮合成通路中重要基因启动子甲基化水平均呈现出升高的趋势,这主要由去甲基化酶基因表达量的降低导致。同时施用DNA甲基化的抑制剂处理成熟期‘黛红’果皮也验证了类黄酮代谢通路中主要基因DNA甲基化水平与其基因表达量的负相关性。该研究揭示DNA甲基化作为重要的调节因子,可能参与到‘黛红’果皮褪色的过程中,具有重要的理论和应用价值。
beat365正版唯一官网生命科学学院徐吉花副教授和beat365正版唯一官网在读硕士研究生熊兰为该论文共同第一作者, beat365正版唯一官网张玉刚教授为通讯作者,已毕业研究生赵培磊、新西兰皇家植物与食品研究院姚家龙教授参与了该研究项目。本研究得到了山东省自然科学基金、泰山学者人才工程项目、山东省良种工程以及国家苹果产业技术体系等项目的资助。
.jpg)
图 1 ‘黛红’及亲本‘贵妃’和‘王林’MdMYB1/10启动子分析
.jpg)
图 2‘黛红’果实表型及七个不同果实发育期花青苷含量变化

图 3‘黛红’果实不同发育期果皮DNA甲基化变化分析
鲁ICP备13028537号-5 鲁公网安备 37021402000104号
版权所有:Copyright © beat·365(中国)正版唯一官网版权所有
地址:山东省 青岛市 城阳区 长城路700号 邮编:266109